
国产平台替代国外平台是趋势,但“能不能用”“用起来怎么样”,终归要靠数据说话。我们做了一次对比:在单细胞空间转录组(单细胞级别的空间信息)场景里,把 GeneMind SURFSeq 5000 和 Illumina NovaSeq 6000 放在同一套流程、同一类样本上跑一遍,看看差异到底在哪里。
这次用到的空间转录组技术是寻因的 SeekSpace。它和很多“在切片上原位测序”的路线不太一样:传统思路大多是把转录本透化下来、留在组织原位做检测;SeekSpace 的做法更像“把空间坐标带进细胞里”,再去做单细胞测序。
简单说就是:
- 数据形态上,它仍然是一份单细胞转录组数据;
- 但每个细胞额外带着“位置探针”,所以你能把细胞放回空间里。
这种路线当然不是唯一解,但就商业化产品而言,目前寻因是比较有代表性的。我们也想做点不一样的:和寻因合作,在 SeekSpace 的体系下完成测序和对比。
我们做了什么
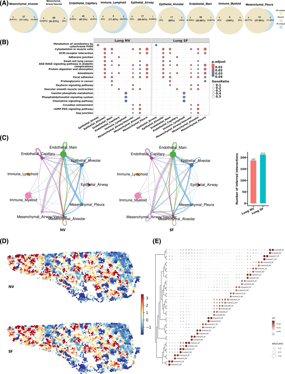
样本包括小鼠脑和肺组织。对比不只看“能出多少 reads/UMI”这种产出指标,也看一整套下游分析能不能得到一致结论,包括:
-
降维与聚类
-
细胞类型注释
-
空间定位
-
差异表达基因
-
通路分析
-
细胞间通讯
-
空间热点模块检测(这一块用的是我们课题组自主研发的 SVP 工具)
结果如何
整体一致性很好:

一个梦想
最后想说一点“技术之外”的感受:现在很多语境里,国产被夸时常常是“便宜平替”。但我更希望有一天,我们谈起国产时,关键词会变成“卓越独特”。
我让 DeepSeek 模仿《I have a dream》的风格,用更有节奏感的方式表达这个愿望。是的,我有一个梦想:
I have a dream that one day, our homegrown platforms will no longer be seen as mere affordable substitutes, but as superior choices celebrated for their unique brilliance.
I have a dream that one day, the world will choose “Made in China” not because it is economical, but because it offers unmatched features and unparalleled innovation — because it is genuinely better.